保费收入,关于保费收入的所有信息
2020年前11月再保险公司分保费收入1593.21亿元 同比增长28.80%
2020年,在新冠肺炎疫情冲击下,直保行业保费收入增速受到较大影响,不过,记者注意到,再保险行业保费收入却逆势大幅增长。记者从相关渠道
银保监会:前11月保险业实现原保险保费收入4.22万亿元 同比增长6.46%
日前,银保监会发布了今年前11月保险业经营情况表。数据显示,保险业今年前11月累计实现原保险保费收入4 22万亿元,同比增长6 46%,而去年
五大上市险企2月份保费环比降逾七成 营销员转战线上“自救”中国人寿保费收入环比降幅最大
截至目前,中国人寿、中国人保、中国平安、中国太保以及新华保险五大上市险企(包含保险集团,下同)全部公布了今年1月份-2月份的保费数据,
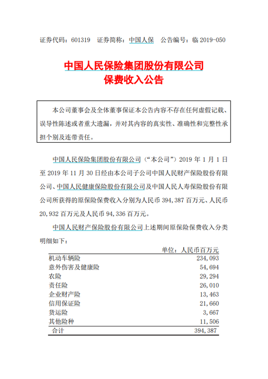
中国人保公告:前11个月三家子公司共取得保费收入5096亿
12月17日消息,中国人保(7 610,-0 01,-0 13%)公告称,前11个月由公司子公司中国人民财产保险股份有限公司、中国人民健康保险股份有限公司及



营业执照公示信息